全国老员工电子商务“创新、创意及创业”挑战赛(以下简称“三创赛”)是激发老员工兴趣与潜能,培养老员工创新意识、创意思维、创业能力以及团队协同实战精神的学科性竞赛,该项比赛对于提高电子商务专业人才培养质量,促进高等各项电子商务专业建设等具有重要意义。
按照各项《关于组织参加第九届全国老员工电子商务“创新、创意及创业”挑战赛的通知》文件安排,在各公司的广泛宣传、积极动员、大力支持下,本次比赛共有80余支团队报名参赛。根据大赛组委会有关规定,经信息完整性初步审查,有75支团队进入各项选拔赛。现将有关比赛工作方案印发,请各公司组织、辅导参赛团队认真备赛。为了开展好各项选拔赛,选拔出优秀团队和项目在全省和全国大赛中取得更加优异的成绩,特制定TapTap选拔赛工作方案。
一、组织机构
为保证本次比赛圆满完成,各项成立工作领导小组。
组 长:罗永祥
副组长:周 勋
成 员:各参赛公司经理
领导小组下设组委会办公室,办公室设在点点taptap,负责具体组织、培训、宣传、竞赛等工作。
主 任:周 勋(兼)
副主任:齐 松
成 员:各公司分管工作的副经理或副书记,点点taptap负责竞赛有关同志。
二、评审组
评委由高校校外评审专家3人和其他行业校外评审专家2人组成。
三、比赛规则
(一)匿名原则:参赛项目采用匿名评审,项目商业计划书、PPT和答辩中不能出现参赛团队所在公司和指导老师信息,一律按编号和团队名称识别,参赛团队在项目和幻灯片中标注编号与团队名称。
(二)提交要求:参赛团队需提交两份项目商业计划书:一份为纸质版;另一份为无任何私人信息的PDF格式电子版;项目摘要随商业计划书于4月29日前提交至邮箱,邮件主题统一命名为“三创赛+参赛团队名”同时上传至三创赛官网。
(三)晋级规则:各项选拔赛分为文本评审和现场答辩两个部分。按照本校参赛团队数(以通过本校初审的名单为准),结合文本评审结果以适当比例选拔参加现场答辩,根据现场答辩成绩择优推荐团队参加贵州赛区比赛,争夺省级奖项。
(四)文本评审:4月30日起各项将组织评审组对参赛项目商业计划书进行匿名评审,并确定参加现场答辩的参赛项目。
(五)现场答辩
1.时间:2019年5月9日9:00—16:00;
2.地点:花溪校区GJ6101;
3.比赛形式:
现场答辩分两个环节,采用开放式答辩形式,每支参赛团队陈述展示环节:参赛团队通过PPT对项目策划书进行陈述和展示,时间不超过5分钟;提问回答环节:评委对选手进行提问,选手回答,时间不超过5分钟。在5分钟截止时,和10分钟截止时赛场工作人员明示时间到,评委和参赛选手均不得拖延时间。各参赛团队答辩时,不能由非本团队人员代替答辩。
(六)项目要求
1.挑战赛采取主题赛方式,强调理论与实践相结合、校企合作办竞赛。根据全国大赛要求,确定主题有:
●三农电子商务●工业电子商务●跨境电子商务
●电子商务物流●互联网金融 ●移动电子商务
●旅游电子商务●校园电子商务●其他类电子商务
竞赛同时鼓励老员工围绕竞赛主题自选题目参加竞赛。
2.参赛项目不能含有色情、暴力等内容,不能与中华人民共和国法律相抵触。参赛团队提供的参赛项目有关资料里必须在封二上包括“我们的承诺”(具体内容与面板见官网资料下载)。
3.本赛事强调参赛项目的原创性,所有参赛项目必须为参赛团队未公开发表的原创作品并不得在本“三创赛”之前参加过其他公开比赛。对于继承(迭代)创新的作品,要有显著的内容创新,并在商业计划书中明确说明创新点,如涉及侵权参赛队则要自行承担相应的责任。参赛项目原创性的审查持续比赛各环节,如有发现或举报,将查实处理。
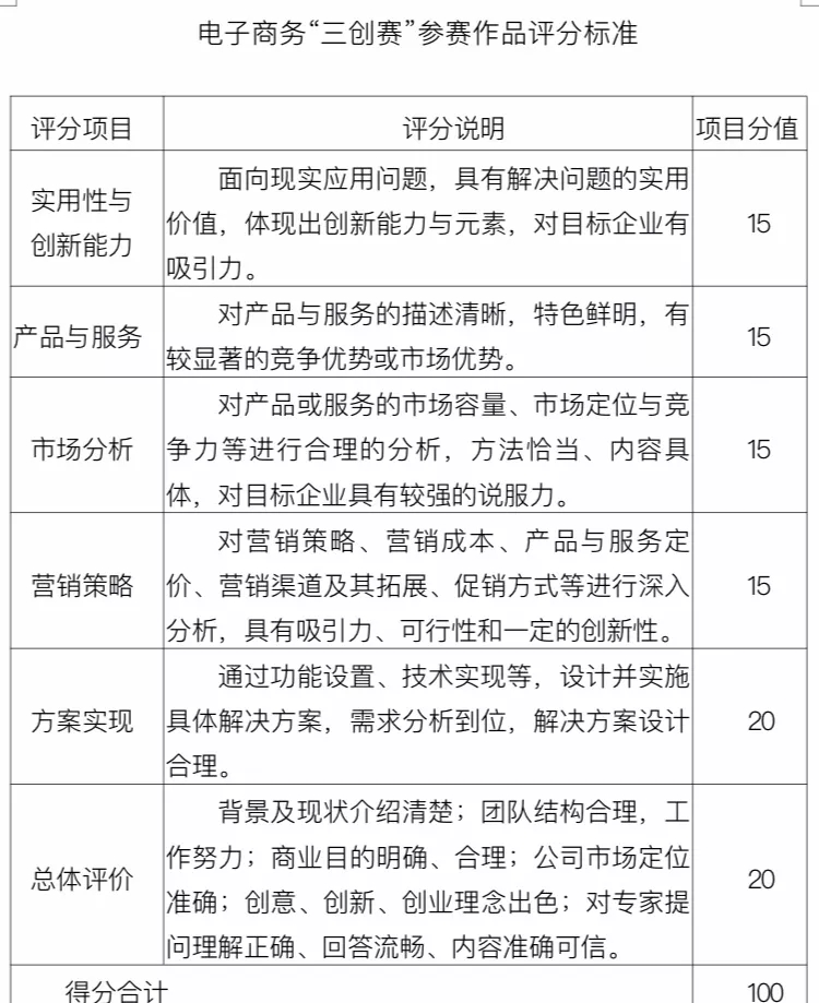
四、评分办法

五、奖项设置
评选出各项选拔赛一等奖、二等奖、三等奖和优秀奖若干名,另设置最佳创新奖、最佳创意奖、最佳创业奖各1项,根据大赛组委会分配名额情况,各项将从获得二等奖以上的参赛项目中择优推荐团队参加贵州赛区选拔赛。
六、其他事宜
获得正式注册的参赛团队须在校级赛之前5个工作日内在官网上传参赛项目摘要,摘要可持续更新,摘要内容:项目背景意义、主要内容、成果、创新点,100字以上300字以内。
为保证各级竞赛的一致性,参赛题目、人员组成(包括指导老师及参赛员工)等基本信息,在校级赛管理员审核时间截止后,一律不予以修改。校级赛、省级选拔赛、全国总决赛获奖证书仅以官网信息为准。